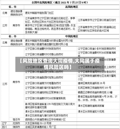
【风险地区查询大同疫情,大同属于疫情风险区吗】

山西省大同市疫情高风险区解封吗

山西省大同市疫情高风险区解封。通过查询相关公开信息显示截止于2022年12月21日,山西大同地区不再检查健康码 ,核酸阴性证明 ,不需要报备,不再开展落地检和三天三检,山西大同地区属于常态化管理 ,山西省大同市疫情高风险区解封 。

【风险地区查询大同疫情,大同属于疫情风险区吗】-第1张图片

022年11月14日6时起 。通过查询山西大同市的疫情防控部公布的消息可知,截止到2022年11月14日大同地区没有疫情,不属于低中高风险地区 ,实施常态化管理,因此会在2022年11月14日6时起解封。

【风险地区查询大同疫情,大同属于疫情风险区吗】-第2张图片

山西大同疫情11月底预计部分区域能解封,但全面解封时间未定 ,最新疫情状况仍然严峻。疫情最新状况 新增确诊病例:据大同市最新通报,2022年11月2日0-24时,大同市新增本土新冠肺炎确诊病例5例(平城区) 、3例(云冈区) 、2例(浑源县) ,疫情仍在持续 。

不能。根据大同市最新疫情情况查询,截止到11月3日,大同市处于高风险地区 ,并没有解封。山西简称“晋” ,中华人民共和国省级行政区,省会太原,位于中国华北 ,东与河北为邻,西与陕西相望,南与河南接壤 ,北与内蒙古毗连 。

新增无症状感染者53例。截止近来,大同共有中风险地区20处,高风险地区97处。由于当前大同仍有病例新增 ,因此短时间内不能解封,按照近来疫情形势来看,预计11月中旬左右才可以解封 。也就是说 ,大同全部解除封闭预计要到11月15号左右,但具体时间要看病例新增情况。

大同太阳城是低风险区吗

是的。截止2022年12月3日,通过查询大同太阳城疫情防控中心了解到是低风险地区 。大同 ,古称云中、平城、云州 ,山西省辖地级市 、山西省第二大城市、国务院批复的中部地区重点城市、省域副中心城市 、国务院批复确定的中国晋冀蒙交界地区中心城市之一。

大同太阳城璀璨金街是值得买的。大同太阳城璀璨金街是位于平城区红旗街第十一南侧的商业-商铺,其他,住宅项目 ,商用公寓40年 。下面请看大同太阳城璀璨金街项目的详细数据信息 。

大同太阳城归大同市公安局南郊区分局新旺派出所管辖。大同太阳城作为一个具体的地点,其治安管理、户籍管理等事务通常由当地的公安机关负责。根据相关信息,大同太阳城的治安管理职责归属于大同市公安局南郊区分局新旺派出所 。

其他热门小区:高关注度社区根据房天下流量数据 ,凯德世家(2012年建成,均价9286元/㎡)、太阳城(2011年建成,均价7512元/㎡) 、金色水岸龙园(2012年建成 ,均价6683元/㎡)等小区关注度较高。这些小区或因地理位置优越,或因费用适中,吸引了大量购房者和租客 ,形成持续的人流聚集效应。

大同是大陆疫情最严重的城市吗

不是 。大同,古称云中、平城,位于山西北部 ,大同市疫情是山西省最严重的地区 ,疫情仍在低风险无疫小区散发,疫情为疫病的发生和发展情况。

疫情严重。该地因为疫情严重,所以解封遥遥无期 。大同 ,古称云中、平城 、云州,山西省辖地级市,是山西省政府确立的一主三副省域副中心城市之一。

河北省:石家庄市、辛集市等地疫情存在。1 江苏省:镇江市、南京市等地疫情需警惕 。1 山西省:太原市 、大同市等地疫情较为严重。 河南省:平顶山市疫情需要注意。2 陕西省:西安市 、咸阳市等地疫情较为突出 。2 甘肃省:白银市疫情不容忽视 。

截至2022年10月18日6时:全国共有高风险区2324个。

发表评论