防范疫情输入地区的政策/疫情 防输入 防输出
中央要求防范陆地边境疫情跨境输入
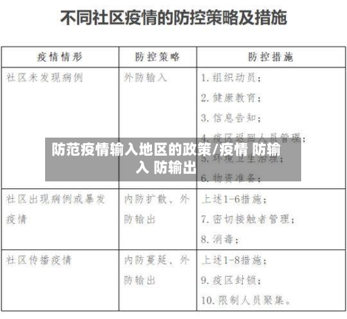
〖壹〗、中央要求通过压实边境省区责任 、强化口岸管理、严格交通与人员管控、提升防控能力 、保障货运流通等综合措施防范陆地边境疫情跨境输入 。具体如下:压实边境省区主体责任各边境省(区)党委政府需对本地区防范疫情跨境输入负总责 ,层层压实属地防控责任。

〖贰〗、中央应对新冠肺炎疫情工作领导小组会议:李克强主持召开会议,要求持续抓好疫情常态化防控,进一步防范陆地边境疫情跨境输入 ,动态优化企事业单位防控措施,有力有序推进复工复产。中央指导组部署湖北高校毕业生就业创业及校园疫情防控:要求扎实做好湖北高校毕业生就业创业工作,同时严格落实校园疫情防控措施 。

〖叁〗、要毫不动摇坚持“外防输入 、内防反弹”总策略和“动态清零 ”总方针 ,严格执行第九版防控方案要求,从严落实外防输入各项措施,加强口岸高风险人员闭环管理 ,做到有人员清单、有管理制度、有督查检查 、有保障措施;做好入境物品风险防范、入境人员隔离管控和口岸城市疫情防控,严防输入疫情。

外防输入内防扩散,北京近来有82.7万返京人员处于居家观察
〖壹〗、北京近来有87万返京人员处于居家观察,全市疫情防控处于“外防输入、内防扩散 、防范境外疫情输入”三线作战的关键阶段。以下是具体信息:居家观察人员规模与背景截至3月6日,北京市共有87万返京人员处于14天居家观察期 。这一群体规模庞大 ,反映出返京人流与疫情防控的双重压力。
〖贰〗、逃避隔离增加疫情传播风险北京作为首都,外来返京人员数量庞大。截至新闻发布会数据,已有87万返京人员处于14天居家观察期 。若有人通过伪造证件逃避隔离 ,可能使潜在感染者进入社区,造成疫情扩散。
〖叁〗、检疫经停因境外旅客检疫压力的加大,为了分散检验 ,减小压力,降低风险。北京周边的天津 、石家庄、太原、呼和浩特4个机场,被指定为世界航班技术经停机场。毕竟都聚集在北京世界机场太容易聚集性传染了 。前几天公布外地返京隔离人数达87万。
搬运:国家疾病预防控制局《关于做好2025年春季新冠病毒感染等重点传染...
〖壹〗 、《通知》出台的背景春季是传染病多发、高发季节 ,传染病防治任务艰巨复杂。
〖贰〗、新型冠状病毒感染死亡病例包括新型冠状病毒感染导致呼吸功能衰竭死亡病例和基础疾病合并新型冠状病毒感染死亡病例 。自2023年9月20日起,猴痘纳入乙类传染病管理。
〖叁〗 、为确保健康中国战略目标实现,提升公共卫生水平 ,国家疾控局等九部门联合印发《全国疾病预防控制行动方案(2024—2025年)》。该方案旨在建立健全现代化疾控体系,加强传染病、地方病防控和公共卫生监管,加强体系建设和支撑保障 。
〖肆〗、021年5月13日,国家疾病预防控制局正式挂牌成立 ,标志着我国疾控体系进入职能升级与健康管理转型的新阶段。
〖伍〗 、国家疾病预防控制局、国家卫健委联合印发了《传染病疫情应急预案管理办法》,旨在构建分级分类、高效实用的传染病疫情应急预案体系,规范传染病疫情应急预案管理工作 ,增强预案的专业性、针对性和实用性。这一办法为传染病疫情的应对提供了坚实的制度保障 。
北京:为防范境外疫情风险输入扩散形成闭环防控体系
〖壹〗 、北京市为防范境外疫情风险输入扩散,构建了“全口径、全范围、全闭环”的防控体系,具体措施如下:机场专区管理在首都世界机场T3航站楼D区设置疫情严重国家航班停靠专区 ,所有乘客需完成卫生检疫 、体温筛查、信息核录、进港中转等流程后,按风险等级分类转送。
〖贰〗 、所有调回指定第一入境点航班如再次恢复直航北京,将慎重评估输入风险后再行研究确定 ,实现风险航班的动态调整。
〖叁〗、北京加强暑期社会面防控、严密防范境外疫情输入,主要基于当前国内外疫情形势及首都防控的特殊需求,通过多层次 、精准化的措施筑牢安全防线 。境外疫情输入风险持续存在 ,外防输入压力巨大全球疫情高位流行,境外输入风险未减 当前境外疫情仍处于高位流行态势,多国出现变异病毒传播,防控形势严峻。
〖肆〗、例如 ,北京强调“从严从紧抓好社会面防控 ”,通过高频次督查确保措施不流于形式。总结:抗疫成果的保持需以“严防输入”为底线、以“社会面防控”为基础 、以“政策落实与能力建设 ”为支撑,同时通过持续宣传和监督机制克服懈怠心理。
〖伍〗、防范境外疫情输入工作当前形势:当前境外疫情暴发增长态势仍在持续 ,我国外防输入压力持续加大 。具体措施提高精准性和有效性:坚持底线思维,完善防控工作机制,健全适应常态化防控需要的口岸公共卫生体系。加大风险分析力度:密切关注境外重点国家(地区)疫情发展变化 ,提高风险布控精准性,为一线防控提供指引。
〖陆〗、对于恶意隐瞒病情不报,妨害传染病防治者比较高可判7年 。北京警方近日通报了一起意大利输入病例在登机前吃药退烧 ,并隐瞒发热症状未如实申报,涉嫌妨害传染病防治罪的案例。就此采访了北京市律师协会组建的疫情防控专家律师团成员、职务犯罪预防与辩护专业委员会主任石红英律师。

优化疫情防控举措,防范疫情传播
〖壹〗 、优化疫情防控举措、防范疫情传播需坚持“外防输入、内防反弹”总策略和“动态清零”总方针,落实“早 、快、准 ”原则 ,完整执行二十条优化措施,并从政策理解、群众诉求回应 、专项整治三方面重点推进,同时强化公民责任意识 。
〖贰〗、优化风险人员管控 不再判定密接的密接:对密接的判定与管理更加快速、准确,确保不漏一人。风险区划定调整:不再划定中风险区 ,仅保留“高 、低”两类。高风险区划定需科学精准,在传播风险不明确或存在广泛社区传播时,适度扩大范围以防范风险外溢 。
〖叁〗、考虑:奥密克戎致病性降低 ,居家隔离可减轻医疗压力,体现“人民至上”原则,动态优化防控措施。高风险区“快封快解”的考虑 要求:发现感染者后尽快划定高风险区 ,连续5天无新增感染者及时解封。考虑:避免长时间封控对群众生活的影响,同时通过科学评估确保解封安全 。
〖肆〗、不松懈 、不“躺平 ”是进一步优化防控措施、科学精准做好防控工作的前提。具体体现在以下方面:优化调整防控措施并非放松或“躺平”:当前我国疫情防控形势复杂严峻,受病毒变异和气候因素影响 ,疫情传播范围和规模可能扩大。
〖伍〗、中国优化防控举措打的是有准备之仗,这一论断具有充分的事实依据。面对不断变化的疫情形势,中国始终秉持人民至上、生命至上的理念 ,通过精心的医疗准备 、充足的产能储备和强大的组织统筹配备,平稳有序推进防控政策优化调整 。
发表评论