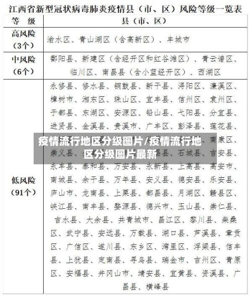
疫情流行地区分级图片/疫情流行地区分级图片最新

基孔肯雅热流行地区

〖壹〗、截至2025年8月,基孔肯雅热全球分布集中在美洲、亚洲及非洲地区,国内疫情主要集中在广东及其周边城市。 全球流行区域分布 近来已覆盖119个国家和地区 ,其中大规模暴发和零星病例主要集中在以下区域: 美洲:巴西 、哥伦比亚、秘鲁等国家为主要高发区,热带气候加剧蚊媒传播。

疫情流行地区分级图片/疫情流行地区分级图片最新-第1张图片

〖贰〗、基孔肯雅热全球及国内核心动态 基孔肯雅热近来在全球119个国家和地区存在本地传播,主要集中在美洲 、亚洲和非洲的热带及亚热带地区 。我国自2008年首次发现输入性病例后 ,广东、云南等地曾出现本地疫情,而2025年7月广东佛山再次出现输入病例引发的本地传播。

疫情流行地区分级图片/疫情流行地区分级图片最新-第2张图片

〖叁〗、基孔肯雅热原本流行于热带地区,如东南亚 、非洲等。但近期由于气候变暖 ,疫情有北扩的趋势 。在我国,基孔肯雅热主要流行于广东、云南、海南等南部地区。例如,近日广东佛山顺德通报了478例基孔肯雅热本地病例 ,均由境外输入引发。症状表现 感染基孔肯雅病毒后,通常3至7天内出现症状 。

〖肆〗 、截至2024年,基孔肯雅热高发地区集中在非洲及亚洲部分区域。 非洲重点区域 坦桑尼亚、南非、津巴布韦为传统流行区。 法属留尼旺岛报告病例超39 ,000例 ,马约特岛913例,成为近期暴发核心区 。 科摩罗 、毛里求斯 、尼日利亚等地感染风险持续存在。

〖伍〗、截至2025年的公开信息,基孔肯雅热主要波及以下国内外城市及地区: 国内情况 佛山、广州:2025年8月报告本地疫情 ,出现聚集性病例。 河南:被列为流行风险Ⅱ类地区,存在本土疫情发生可能 。 历史疫情:国内曾在广东 、云南等地出现本地传播,但近年主要风险集中于上述区域 。

〖陆〗、截至2025年8月 ,国内基孔肯雅热疫情主要集中于广东省,河南省被列为Ⅱ类流行风险区。

疫情级别如何划分

疫情级别通常根据疫情的传播风险、严重程度及防控需求进行划分,主要分为低风险地区 、中风险地区和高风险地区三个级别 ,具体划分标准及依据如下:低风险地区:定义:无确诊病例,或连续14天无新增确诊病例。防控措施:实施“外防输入”策略,强调个人防护与社会面常态化防控 ,如公共场所佩戴口罩、保持社交距离等 。

在中国,突发公共卫生事件的疫情分级标准主要划分为四个等级:特别重大(Ⅰ级):当疫情在全国范围内扩散,对社会经济造成严重威胁 ,或与已知传染病差异显著且传播迅速时 ,会被列为Ⅰ级响应。这一级别的疫情需要国家层面的高度重视和全面防控。

一级(低风险):疫情零星散发,无显著传播 。防控措施以日常监测和预案准备为主,确保疫情在初期就能得到有效控制。二级(中风险):局部地区出现聚集性疫情 ,表明病毒已经开始在特定区域内传播。此时需要加强病例追踪、局部交通限流等措施,以防止疫情进一步扩散 。

疫情一级 、二级、三级的区别主要体现在疫情的严重程度、防控措施和响应层级上:一级: 疫情严重程度:出现严重的社区爆发流行,疫情防控和医疗救治能力严重不足。 防控措施:需要外部支援来加强疫情防控和医疗救治。 响应层级:对应“特别重大 ”或“重大疫情” ,由比较高级别的决策机构进行统一领导和指挥 。

疫情一二三四级是根据突发公共卫生事件的性质 、危害程度、涉及范围来划分的,具体分为特别重大、重大 、较大 、一般四级。特别重大:这类疫情通常具有非常严重的性质,危害程度极高 ,且涉及范围广泛,可能对社会造成极其重大的影响。

疫情一级、二级、三级的主要区别如下:一级疫情:疫情形势:一定区域内出现严重的社区爆发流行,疫情防控和医疗救治能力严重不足 。响应级别:对应“特别重大”或“重大疫情 ” ,需要外部支援 。决策层次:高层决策,涉及国家层面的支持和协调。

四川近期将公布各县分区分级情况,低、中 、高风险区这样划分

〖壹〗、分区划分依据低风险区(无现症病例区):本行政区域内无新冠肺炎病例;或最后1例新冠肺炎病例治愈出院且14天后无新发病;或最后1例住院(新发)病例转院至其他行政区域内后14天无新发病例。中风险区(散发病例区):本行政区域内新冠肺炎仅有个别或散发病例 。

〖贰〗、月28日,四川省卫健委首次公布全省183个县疫情分区分级情况。根据通报 ,全省现有无现症病例区116个 、散发病例区66个、社区暴发和局部流行区1个。

〖叁〗、及时掌握分区分级情况 2月29日起 ,湖北省以县(市 、区)为单位划定并公布了低风险、中风险、高风险的县(市 、区)名单 。四川省各市(州) 、县(市、区)应对新型冠状病毒肺炎疫情应急指挥部办公室应每天关注湖北省人民政府网站公布的最新风险等级名单,作为管理政策依据。

〖肆〗、法律分析:根据当前疫情实际情况和发展态势,综合考虑新增和累计确诊病例数等因素 ,以县市区为单位,划分为低风险区 、中风险区、高风险区。通过分区分类防控提高疫情防控的针对性、精准性 、科学性和有效性,尽可能减少疫情对经济社会发展和人民生活的影响 。风险等级每7天调整一次。

发表评论