黑龙江地区疫情查询(黑龙江地区疫情查询最新消息)
2+1!新增1例本土病例来自黑龙江
〖壹〗 、月26日0—24时,全国报告新增1例本土病例 ,来自黑龙江 。 以下是详细情况:新增确诊病例总体情况:4月26日0—24时,31个省(自治区、直辖市)和新疆生产建设兵团报告新增确诊病例3例。其中,2例为境外输入病例 ,1例为本土病例(黑龙江1例)。

〖贰〗、黑龙江省4月9日新增1例本土确诊病例和3例本土无症状感染者,同时面临较大境外输入压力,新增28例境外输入确诊病例和11例境外输入无症状感染者 。本土病例情况新增确诊病例:4月9日 ,黑龙江省新增1例本土确诊病例,为哈尔滨市54岁男性患者郭某。

〖叁〗 、本轮疫情的源头是外省输入,确诊病例来自于佳木斯市郊区,不是黑龙江省的。近来国内疫情变故 ,黑龙江疫情源头和境外输入有关,是由境外输入病毒引起的疫情 。例如离黑龙江最近的俄罗斯布拉戈维申斯克市,距离仅有750米 ,难免在出入时会携带新冠病毒。

黑龙江疫情最严重的几个区
〖壹〗、黑龙江疫情最严重的地区是内蒙古。通过查询相关公开资料显示,截止于2023/01/04日,黑龙江最严重的疫情是哈尔滨 ,疫情防控已经放开,需要做好个人防护。
〖贰〗、哈尔滨 。通过查询黑龙江疫情防控指挥部了解到,截止到2022年11月25日 ,黑龙江最严重的疫情是哈尔滨,哈尔滨新增本土101例,新增本土无症状61例 ,截止2022年11月25日14时,哈尔滨共有低风险地区12处,高风险地区267处。
〖叁〗 、疫情严重的地区有:北京市大兴区天宫院街道融汇社区。河北省石家庄市藁城区 。黑龙江省哈尔滨市呼兰区呼兰街道。黑龙江省哈尔滨市呼兰区兰河街道。黑龙江省哈尔滨市利民开发区裕田街道 。疫情防控注意:勤洗手。使用肥皂或洗手液并用流动水洗手,用一次性纸巾或干净毛巾擦手。
〖肆〗、根据疫情最新消息 ,截止2022年10月12日,黑龙江省共增加新增本土3例,新增本土无症状8例 ,绥化新增本土1例,新增本土无症状7例,哈尔滨新增本土1例 ,新增本土无症状7例,所以绥化最严重 。
〖伍〗、个。大庆市,别称油城、百湖之城 ,是黑龙江省地级市,根据该地区的疾病防控中心的公告可知,截止2022年10月13日 ,该地区于2022年9月5日的时候,共发现了146例新冠病毒感染者,是该地区疫情最严重的时期。
全国中高风险地区最新名单(附实时查询入口)
全国中高风险地区名单可通过以下方式实时查询:国务院官方微信小程序:查询方式:直接点击进入该小程序,即可获取最新的全国风险等级信息 。信息来源:数据来源于各地政府和卫健委的官方发布 ,确保信息的权威性和准确性。上海本地宝风险专题服务:查询方式:点击进入上海本地宝的风险专题页面,可获取全面的风险地区数据。
为了更便捷地获取全国疫情风险等级和中高风险地区名单,您可以关注微信公众号“上海本地宝 ”。在对话框搜索【风险】 ,即可获取实时更新的查询服务,无论是上海还是全国其他地区的动态,一目了然 。
滨海新区(1个):天津临港经济区东方星城。山东省 青岛市(2个):莱西市第七中学(龙口东路25号) ,龙口东路18号安居小区。威海市(2个):威海经济技术开发区华夏路51号鼎信大厦,威海火炬高技术产业开发区古寨东路145号渊源澡塘 。
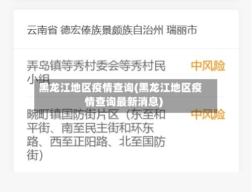
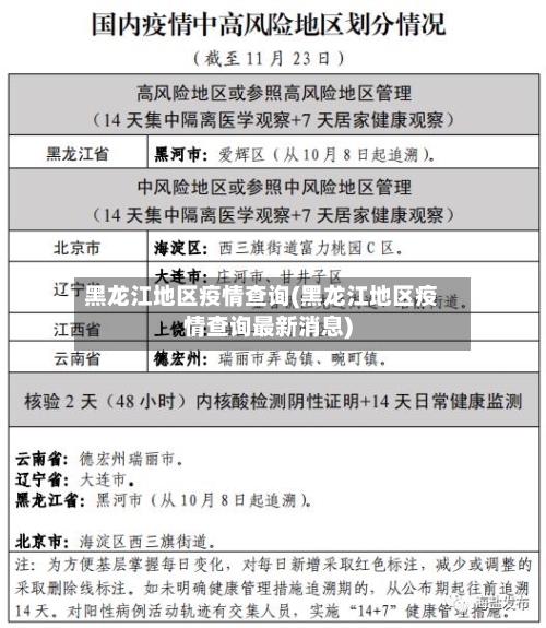
截至当前,全国75个疫情中高风险地区名单暂未完整列出 ,但部分地区风险等级调整信息如下:云南省德宏傣族景颇族自治州陇川县景岭博郡建筑工地以北 、勐宛山水建筑工地以西、仁和医院和星云小区以南、勐宛南路延长线以东片区(即71网格)已调整为低风险区。
使用“国务院客户端”APP进行查询,该应用会每天更新中高风险地区目录。 通过全国疫情风险等级查询小程序进行查询 。

黑龙江省疫情有几例
新增确诊病例21例,为当日(2020年1月31日0-24时)统计结果。
新增病例数据:黑龙江省卫健委发布的数据显示 ,10月29日0 - 24时,黑龙江省新增新冠肺炎本土确诊病例26例(均在黑河市爱辉区),新增本土无症状感染者1例(黑河市爱辉区)。
北京时间4月22日10时,国内较昨日新增37例病例 ,其中7例为本土病例,均来自黑龙江省,另外新增23例输入病例 ,香港新增4例,台湾新增3例 。国内本土病例情况新增的7例本土病例全部集中在黑龙江省。近来未提供关于病例的具体分布地区 、感染途径以及患者年龄、性别等详细信息。
黑龙江最新疫情在哪个城市
辽宁大连疫情已扩散至辽宁、吉林 、黑龙江、福建、北京5地9市,福州因大连输入无症状感染者进入战时状态 。以下是具体信息:疫情扩散范围 自7月22日辽宁大连确诊此轮疫情首例新冠肺炎病例以来 ,疫情已扩散至辽宁 、吉林、黑龙江、福建 、北京5地,涉及铁岭、鞍山、四平、长春 、白城、鹤岗、绥化 、福州、北京9个城市。
月15日0—24时,黑龙江省新增1例绥芬河市本土无症状感染者 ,为24岁幼儿园女教师,系确诊病例密切接触者,已转至定点医疗机构隔离观察。 以下是具体情况说明:新增无症状感染者详情 性别与年龄:女性 ,24岁。职业:幼儿园教师 。居住地:绥芬河市海融幸福里小区。
本土疫情:黑龙江省现有确诊病例1例(哈尔滨市),现有无症状感染者5例(哈尔滨市五常市1例、道里区2例 、松北区1例、七台河市勃利县1例)。境外输入疫情:现有境外输入确诊病例154例,现有境外输入无症状感染者152例 。
黑龙江哪里没疫情
黑龙江省除佳木斯、黑河 、哈尔滨、大兴安岭和牡丹江外,其他地区均没有确认病例。通过查询相关公开信息显示截止于2022年9月29日 ,黑龙江省除了佳木斯、黑河 、哈尔滨、大兴安岭和牡丹江这几个地区有确认和无症状感染者新增外,其他地区均没有病例。
黑龙江省:伊春 。吉林省:白山、白城。辽宁省:抚顺。山东省:东营 。广东省:云浮。海南省:三沙。甘肃省:酒泉、嘉峪关 、武威 。青海省:海东。西藏自治区:日喀则、昌都、林芝 、山南、那曲。广西壮族自治区:崇左。新疆维吾尔自治区:哈密、克拉玛依 。
没有。通过查询黑龙江尚志市人民政府信息显示,截止2023年8月21日 ,黑龙江尚志市本土新增确诊共0例,本土无症状新增共0例,没有疫情。
发表评论