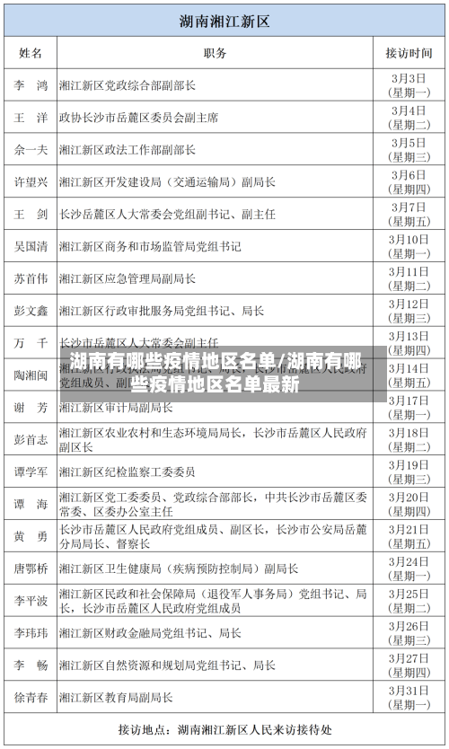
湖南有哪些疫情地区名单/湖南有哪些疫情地区名单最新

全国疫情高风险地区名单最新2022

〖壹〗、截至近来,国内共有2个高风险地区 ,76个中风险地区,主要分布在陕西省 、河南省、浙江省等地,以下为详细信息(数据不包括港澳台地区):高风险地区:具体地区名单会随疫情形势动态调整 ,可通过权威渠道实时查询 。高风险地区通常意味着当地疫情较为严重 ,传播风险高,会采取更为严格的防控措施,如封控管理、全员核酸检测等。

湖南有哪些疫情地区名单/湖南有哪些疫情地区名单最新-第1张图片

〖贰〗 、累计确诊病例超过50例;14天内有聚集性疫情(如学校 、工厂等集体单位出现多例关联病例)。中风险地区:14天内有新增确诊病例;累计确诊病例不超过50例 ,或超过50例但14天内无聚集性疫情 。低风险地区:无确诊病例,或连续14天无新增确诊病例 。

湖南有哪些疫情地区名单/湖南有哪些疫情地区名单最新-第2张图片

〖叁〗、全国中高风险地区名单持续更新如下:截至2022年6月21日,全国有高风险地区11个 ,中风险地区38个如下。

湖南有哪些疫情地区名单/湖南有哪些疫情地区名单最新-第3张图片

〖肆〗、022年全国中高风险地区查询可通过以下两种主要方式实现:查询方式一:国务院客户端小程序——疫情风险等级查询入口获取:通过微信搜索“国务院客户端”小程序,进入后即可找到“疫情风险等级查询 ”功能入口。

〖伍〗 、022年3月5日0—24时,全国新增本土病例175例 ,近来国内的疫情形势较为严峻,那么关于最新的全国疫情中高风险地区名单,(不含港澳台)疫情中高风险地区名单都有哪些 ,一起了解下 。

2022全国中高风险地区一览表最新(实时更新)

〖壹〗、截至近来,国内共有2个高风险地区,76个中风险地区 ,主要分布在陕西省、河南省 、浙江省等地 ,以下为详细信息(数据不包括港澳台地区):高风险地区:具体地区名单会随疫情形势动态调整,可通过权威渠道实时查询。高风险地区通常意味着当地疫情较为严重,传播风险高 ,会采取更为严格的防控措施,如封控管理、全员核酸检测等。

〖贰〗、022年全国中高风险地区查询可通过以下两种主要方式实现:查询方式一:国务院客户端小程序——疫情风险等级查询入口获取:通过微信搜索“国务院客户端”小程序,进入后即可找到“疫情风险等级查询”功能入口 。

〖叁〗 、全国中高风险地区名单持续更新如下:截至2022年6月21日 ,全国有高风险地区11个,中风险地区38个如下。

〖肆〗、截至相关通告发布时,2022年安阳市中高风险地区汇总如下:高风险地区有2个 1月10日 ,汤阴县育才学校被划定为高风险地区。1月10日,汤阴县古贤镇大朱庄村被划定为高风险地区 。中风险地区有3个 1月10日,内黄县六村乡袁六村被划定为中风险地区。

〖伍〗、截止到2022年2月3日全国疫情中高风险地区名单已经增至61个 ,近来国内的疫情还有多地均有发生,那么中高风险地区最新名单最新实时的名单都有哪些,关于具体的详情如下文。

重点疫区有哪些?

〖壹〗 、答案:重点疫区主要包括湖北、广东、黑龙江等省份 。详细解释: 重点疫区的定义与划分:重点疫区指的是新型冠状病毒疫情较为严重的地区 ,通常以某一省份为主要疫源地。具体的划分是基于疫情的感染人数 、传播范围 、医疗资源等多方面的因素综合考量得出的。

〖贰〗、总之 ,湖南有血吸虫的疫区主要集中在环洞庭湖区域,其中岳阳县是重点疫区之一 。通过采取综合防治措施,可以有效控制血吸虫病的流行 ,保护人民群众的身体健康 。

〖叁〗、传统的重点疫区广东 、广西、贵州、重庆 、山东、云南和海南,近年发病率都有较大幅度的下降。而传统的低发区,如东北三省的黑龙江、吉林和辽宁 ,西部的新疆 、西藏、青海,最近3年或3年以上一直连续保持发病率为0,已有条件在中国第一批摘掉狂犬病疫区的帽子。

发表评论