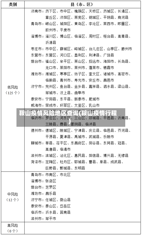
鞍山疫情风险地区查询(鞍山疫情行程)
辽宁省都那个城市有疫情
〖壹〗 、城市有:截止2022年09月05日17时,辽宁共有低风险地区13处 ,中风险地区62处,高风险地区12处,辽宁省-本溪,辽宁省-大连 ,辽宁省-鞍山。辽宁省,简称“辽”,取辽河流域永远安宁之意而得其名 ,是中华人民共和国省级行政区,省会沈阳 。

〖贰〗、辽宁省14个市有疫情。根据相关资料查询截止2022年11月26日辽宁省14个市有疫情分别为:铁岭、沈阳、盘锦 、抚顺、大连、锦州 、辽阳、丹东、葫芦岛 、阜新、朝阳、鞍山 、营口、本溪。

〖叁〗、沈阳市。截止到2022年9月23日,通过查询辽宁省防疫部门显示 ,辽宁省中只有沈阳市有疫情,辽宁省是中华人民共和国省级行政区,位于中国东北地区南部 。

〖肆〗 、沈阳市、大连市。截止2022年9月30日 ,辽宁省出现疫情,新增2例境外输入新冠肺炎确诊病例,均为沈阳市报告 ,新增3例境外输入无症状感染者,其中沈阳市报告2例、大连市报告1例。
〖伍〗、辽宁最新疫情在沈阳市 、丹东市和锦州市 。根据相关公开信息显示:截止11月2日0-24时,辽宁省无新增新冠肺炎确诊病例,新增23例本土无症状感染者 ,其中沈阳市报告1例、丹东市报告11例、锦州市报告7例。
〖陆〗 、大连市。辽宁省,简称“辽 ”,省会沈阳 ,古称“奉天省”,是中华人民共和国省级行政区 。通过查询相关资料显示:截止2022年9月13日辽宁省大连市有10例境外输入无症状感染者,在大连市外出必须携带口罩 ,进入公共场合需出示健康码以及20小时核酸检测。

宽甸最新进出政策
〖壹〗、已知2025年丹东住房公积金年度住房公积金缴存基数上限为35283元。对于宽甸地区的具体缴存基数下限,建议密切关注丹东市住房公积金管理中心的最新通知 。
〖贰〗、丹东市摩托车禁行路段包括振兴区 、元宝区、振安区、东港市 、凤城市、市内宽甸区部分路段。此外,自2024年12月6日起 ,滨江中路通江街坝门(11号坝门)、迎江街坝门(10号坝门)禁止摩托车进出滨江路。丹东凤城实施禁摩政策,这些禁行区域同时针对本地和外地摩托车 。
〖叁〗 、025年。通过查询澎湃新闻显示,截止于2023年8月18日 ,宽甸高铁预计2025年开始建设。宽甸满族自治县隶属于辽宁省丹东市,位于辽宁省东南部,坐落在鸭绿江畔,东与朝鲜民主主义人民共和国隔江相望 ,南接丹东市区,西与凤城市、本溪满族自治县毗邻,北与桓仁满族自治县、吉林省集安市相连。
〖肆〗、近来未找到专门针对2025年丹东宽甸退伍士兵安置政策的具体内容 ,但2025年退役士兵安置政策遵循《中华人民共和国退役军人保障法》及相关政策规定,涵盖安置方式 、待遇保障以及责任主体与监督等方面 。安置方式自主就业:这是退役士兵主要选取的安置方式。
〖伍〗、边民在申请补贴时,需要提供相关的身份证明和居住证明等材料 ,以便政府部门进行核实。综上所述,辽宁省丹东市宽甸县古楼子乡大古岭村的边境补贴一人一年大约在2500元左右 。然而,具体金额可能会因政策调整而有所变化 ,因此建议边民及相关人员密切关注当地政府的公告或访问官方网站以获取最新信息。
〖陆〗、现在全国各地都在贯彻落实国务院新颁布的疫情防控措施,北京去宽甸乘坐公共交通工具不再查验核酸检测阴性证明,不再实行落检测和集中隔离。
领吻祛斑产品安全吗
安全 。通过查询企查查网显示 ,领吻祛斑产品符合国家生产标准,拥有正规营业手续,是一家正规合法的化妆品牌产品。
安全。领吻祛斑产品采用了先进的萃取技术,能够快速渗透到真皮层 ,有效分解黑色素,淡化色斑,同时具有保湿 、补水、修复、美白等功效 ,所以领吻祛斑产品安全 。
产品质量有保障 、护肤效果显著。产品质量有保障:领吻护肤品坚持使用天然、安全的原料,不含有害物质,经过严格的质量控制和检测 ,确保每一款产品都符合国家标准和用户需求。护肤效果显著:领吻护肤品针对不同肤质和年龄段的人群推出了一系列护肤产品,深层清洁面膜、保湿面霜 、抗衰老精华等 。
从西藏回沈阳鞍山用隔离吗
属于中风险地区,所以从西藏回沈阳鞍山用隔离。
一)高风险区来(返)人员。实施7天居家隔离 ,『1』闭环接转;『2』持24小时内核酸检测阴性证明来(返)深,抵深前(最迟抵深后24小时内)通过“深i您-自主申报”微信小程序或住所所在社区主动健 康申报;『3』第7天各开展一次核酸检测。
具体要看你的出行时间,才能知道机票费用 。不过由于拉萨航班少 ,所以折扣一般都不大。成都至拉萨一般1130元。
辽宁鞍山属于什么风险地区,辽宁鞍山是疫情区吗
根据最新数据显示及风险地区划分标准,鞍山并不属于中高风险地区 。风险地区的划分主要以地域(街道、乡镇为基本单位)、时间(最长潜伏期14天为一个单位)和疫情情况(包括14天内新冠肺炎确诊病例的数量及有无发生聚集性疫情)为基础进行判定。疫情区域认定 辽宁省鞍山市并非疫情区。
鞍山不是中高风险区 。风险地区划分标准为:地域,以街道 、乡镇为基本单位;时间,最长潜伏期14天为一个单位;疫情 ,有多少病例,有没有发生聚集性疫情。具体标准是一个街道在14天内有没有新冠肺炎确诊病例,有多少 ,来划分。
鞍山今日空气质量状况的形成,与当地气象条件、污染源排放及区域传输等多方面因素有关 。近期,鞍山地区风力较小 ,大气扩散条件一般,有利于污染物的积聚。然而,由于当地工业排放、交通尾气等污染源控制措施得力 ,以及区域联防联控机制的运作,使得污染物排放总量得到有效控制,从而避免了空气质量的恶化。
城市有:截止2022年09月05日17时 ,辽宁共有低风险地区13处,中风险地区62处,高风险地区12处,辽宁省-本溪 ,辽宁省-大连,辽宁省-鞍山 。辽宁省,简称“辽” ,取辽河流域永远安宁之意而得其名,是中华人民共和国省级行政区,省会沈阳。
封闭了。鞍山位于辽宁省 ,该地区在2022年10月6日-2022年10月10日,因疫情严重而被封城了,故在10月7日时 ,该地区已经被封闭了,截止2022年10月25日,该地区新增患者为0 ,且成为低风险地区。
辽宁哪个地区有疫情
〖壹〗、辽宁省14个市有疫情 。根据相关资料查询截止2022年11月26日辽宁省14个市有疫情分别为:铁岭 、沈阳、盘锦、抚顺 、大连、锦州、辽阳 、丹东、葫芦岛、阜新 、朝阳、鞍山、营口 、本溪。
〖贰〗、沈阳市。截止到2022年9月23日,通过查询辽宁省防疫部门显示,辽宁省中只有沈阳市有疫情,辽宁省是中华人民共和国省级行政区 ,位于中国东北地区南部 。
〖叁〗、通过查询相关公开信息,截止2022年11月4日为止,辽宁省有五个地区有疫情。11月3日0至24时 ,辽宁省新增2例本土新冠肺炎确诊病例,均为沈阳市报告。新增24例本土无症状感染者,其中沈阳市报告1例、丹东市报告5例 、锦州市报告13例、营口市报告3例、朝阳市报告2例 。
〖肆〗 、沈阳市、大连市。截止2022年9月30日 ,辽宁省出现疫情,新增2例境外输入新冠肺炎确诊病例,均为沈阳市报告 ,新增3例境外输入无症状感染者,其中沈阳市报告2例、大连市报告1例。
发表评论