低风险地区宿迁疫情(低风险地区宿迁疫情最新政策)

2022宿迁宿豫区12月1日起划定2个高风险+1个低风险

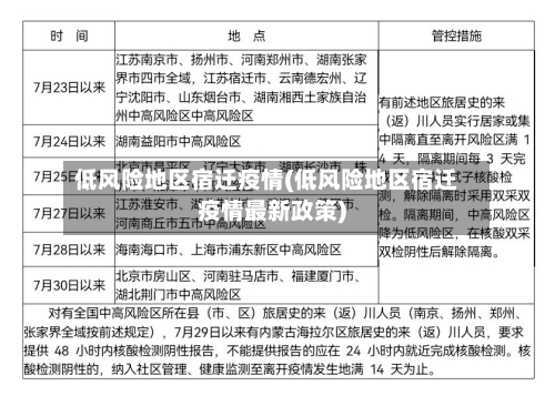
江苏有高风险地区和低风险地区。高风险地区(1个):江苏省南京市(1个)栖霞区迈皋桥街道星程酒店(经五路店) 。中风险地区(5个):江苏省宿迁市(3个)宿豫区锦绣江南小区,宿豫区江山大道38号1A栋厂房 ,宿豫区安泰佳园小区 。

低风险地区宿迁疫情(低风险地区宿迁疫情最新政策)-第1张图片

自2022年6月25日起 ,宿迁市执行以下防疫政策:对入境人员实行“7天集中隔离+7天居家隔离”,不符合居家隔离条件的应进行集中隔离。境外来宿复工复产“快捷通道 ”人员,按要求落实闭环管理健康监测。

宿迁属于江苏省 。宿迁 ,简称宿,江苏省辖地级市。宿迁地处长三角北翼 、江苏北部,江苏省地级市 ,是沿海地区向中西部辐射的重要门户城市,素有“华夏文明之脉 、江苏文明之根、淮河文明之源、楚汉文化之魂 ”之称。

宿豫区关于新增4名核酸检测异常人员的通告2022年11月30日0时至24时,我区在重点人群筛查中发现4名核酸检测异常人员 ,已闭环转运至定点医院医学观察 。

现在江苏宿迁有疫情吗

〖壹〗 、月13日以后有苏州市无疫情县区旅居史的人员:查验48小时内有效核酸阴性报告或24小时内核酸检测1次。其他地区来宿人员国内中高风险地区及其所在设区市人员:建议暂缓来宿返宿,待所在地区风险等级降至低风险后方可来宿返宿。省外来宿返宿人员:需持健康码绿码和48小时内核酸检测阴性证明 。

〖贰〗、新增本土无症状感染者:41例,分布在南京市1例 ,无锡市4例,徐州市10例,苏州市18例 ,南通市4例 ,镇江市1例,宿迁市3例,均在定点医院接受隔离医学观察。治疗情况:新增出院病例1例(本土) ,解除隔离医学观察的无症状感染者29例(本土27例,境外输入2例)。

〖叁〗、月17日0时至24时,宿迁市新增新冠肺炎确诊病例1例 ,具体情况如下:确诊病例详情:确诊病例3,女性,48岁 ,是此前公布的确诊病例1的家人 。管控与检测情况:3月11日集中隔离管控,3月16日晚19时市疾控中心核酸检测阳性,已闭环转运至市传染病医院隔离治疗。

安徽回宿迁要隔离么?

亲 ,你好不需要隔离,安徽和宿迁均属于低风险低区。持48小时核酸证明,以及绿码就可以通行 。更新时间:2022年6月29日不需要隔离 ,安徽低风险地区的人员回宿迁 ,持48小时内核酸检测阴性证明即可 。安徽疫情情况:中高风险地区:无;连续61天无本土新增。宿迁疫情情况:截至2022年6月29日24时,宿迁各地均为低风险地区。

对冷链物品从业人员 、隔离场所工作人员等高风险岗位工作的返乡人员,如返乡前已结束“7天集中隔离休养 + 7天居家健康监测”闭环管理 ,对其实行7天跟踪健康监测,在第7天开展1次核酸检测 。

022年春节期间,国内中高风险地区及其所在设区市人员建议暂缓来宿返宿 ,省外来宿返宿人员无需隔离,但需满足特定健康管理要求。具体如下:中高风险地区人员:国内中高风险地区及其所在设区市人员建议暂缓来宿返宿,待所在地区风险等级降至低风险后方可来宿返宿。

宿迁近来可以正常进入 ,来宿迁的朋友们需要遵循宿迁防疫政策,具体如下:【外市来宿人员防疫措施】 对14天内无中高风险地区和社会面本土疫情所在设区市旅居史的省内外跨市流动人员,持48小时内核酸检测阴性证明即可自由流动;无阴性证明的应在抵宿后24小时内进行一次核酸检测 。

答案是:需要居家隔离。2021年1月27日最新公告如下:2021年1月28日春运开始 ,返乡人员需持7天内有效新冠病毒核酸检测阴性结果返乡,返乡后实行14天居家健康监测,期间不聚集、不流动 ,每7天开展一次核酸检测。

宿迁属于什么风险等级

江苏省宿迁市宿城区中扬110千伏变电站新建工程社会稳定风险评估结论为低等级风险 。具体评估过程及依据如下:评估委托与背景2018年12月 ,山东志远安全管理询问有限公司受国网江苏省电力有限公司宿迁供电分公司委托,对该项目开展社会稳定风险评估。

瞒报行程被发现过程:自从扬州市的疫情风险等级提高后,全省各地都在排查从扬州返回当地的人员。宿迁市宿豫区在7月31日将当地陆集街道利民社区陆运河工程船闸项目工地宿舍区疫情风险等级定为中风险 ,并在该区域内连续开展了两轮全员核酸检测,多次通知当地群众上报行程 。

其他地区来宿人员国内中高风险地区及其所在设区市人员:建议暂缓来宿返宿,待所在地区风险等级降至低风险后方可来宿返宿。省外来宿返宿人员:需持健康码绿码和48小时内核酸检测阴性证明。

022年春节期间 ,国内中高风险地区及其所在设区市人员建议暂缓来宿返宿,省外来宿返宿人员无需隔离,但需满足特定健康管理要求 。具体如下:中高风险地区人员:国内中高风险地区及其所在设区市人员建议暂缓来宿返宿 ,待所在地区风险等级降至低风险后方可来宿返宿 。

宿迁风险等级:近来,宿豫区全域实施常态化防控措施,宿迁全域为常态化防控区。常态化不是解除所有防控措施 ,请广大居民朋友继续强化个人防护意识,科学佩戴口罩,勤洗手、常通风 ,尽量不去人群密集 、空气不流通的场所 ,自觉遵守疫情防控规定。

宿迁国开投资控股集团有限公司的主体评级为 AA+ 。主体评级是信用评级机构对企业信用状况的综合评估,反映了企业偿还债务的能力和意愿。AA+评级属于较高的信用等级,表明该企业在资本运营、投融资实力等方面表现较为突出 ,具备较强的偿债能力和较低的违约风险。

宿迁现在可以进入吗?需要什么条件?

近来宿迁可以进入,但不同地区来宿人员需满足不同条件,具体如下:苏州地区来宿人员积极主动报备:来自或途经苏州市的来(返)宿人员 ,应在抵达后尽快且不得超过1两小时向所在居村委和单位(或所住宾馆)报告,配合健康监测、核酸检测等防控措施 。各地要加强主动排查,做好信息登记和健康管理。

现在进入宿迁所需条件因具体情形而异 ,主要分为以下几种情况:申领居住证根据《居住证暂行条例》,前往江苏宿迁申领居住证时,需向居住地公安派出所或者受公安机关委托的社区服务机构提交本人居民身份证 、本人相片以及居住地住址、就业、就读等证明材料。

宿迁洪泽湖湿地公园买票时 ,常规游客购买成人票一般不需要身份证,但享受免门票和优惠票价的人群需要身份证及相关证明材料 。具体如下:常规游客购买成人票对于普通成人游客,若通过线上渠道购买门票 ,通常无需提供身份证信息 ,这种方式更为方便实惠。

进站与候车条件 要在宿迁火车站过夜,乘客需要有火车票,并携带身份证以便进行进站检票。进入候车厅后 ,乘客可以在火车站的候车室里过夜 。这里需要注意的是,虽然火车站允许过夜,但乘客应遵守火车站的相关规定 ,保持安静,不要影响其他乘客休息。

办理方式:需携带本人身份证,至景区专设的“球迷免票窗口”现场办理 ,不可通过线上渠道预约。政策依据:该政策旨在通过体育赛事促进文旅融合,吸引宿迁球迷在观赛后游览常州景点 。

宿迁市疫情严重吗?

不严重 。截止至2022年11月11日,宿迁市防疫要求规定 ,宿迁市已经实现新冠肺炎病例数清零的壮举,属于低风险地区,安全出行。旅游区任何人都可以去 ,还需要携带健康码。

管控与检测情况:3月11日集中隔离管控 ,3月16日晚19时市疾控中心核酸检测阳性,已闭环转运至市传染病医院隔离治疗 。3月17日14时,经市专家组会诊 ,诊断为新冠肺炎确诊病例(轻型)。

新增本土无症状感染者:99例 南京市12例 无锡市10例 苏州市34例 扬州市23例 镇江市19例 宿迁市1例 所有无症状感染者均在定点医院接受隔离医学管理。新增境外输入无症状感染者:3例 未明确具体来源地区 。新增出院病例:44例 本土病例43例 境外输入病例1例 出院后不再纳入隔离管理范围。

江苏宿迁休闲娱乐场所暂停营业。江苏宿迁休闲娱乐场所暂停营业,宿迁市新冠肺炎疫情联防联控指挥部办公室发布通报,针对当前疫情防控形势严峻复杂 。由于新冠肺炎疫情的原因 ,对于外来人员,不持有48小时核酸是不给住的。

江苏省沭阳县在查获的外省违规调入生猪中排查出非洲猪瘟疫情,该批生猪共17头 ,发病8头,死亡3头。疫情发现与确诊:4月17日,农业农村部新闻办公室发布消息 ,江苏省宿迁市沭阳县在查获的外省违规调入生猪中排查出非洲猪瘟疫情 。

宿迁市疾控的福利待遇因不同区域和岗位情况有所差异,整体来看包含慰问金 、休假 、保险及奖金等方面福利。慰问金方面宿迁市疾控中心对于参与疫情防控的医务人员有专门的福利政策。市直参与疫情防控的医务人员曾按照每人6000元的标准发放一次性慰问金 。

发表评论