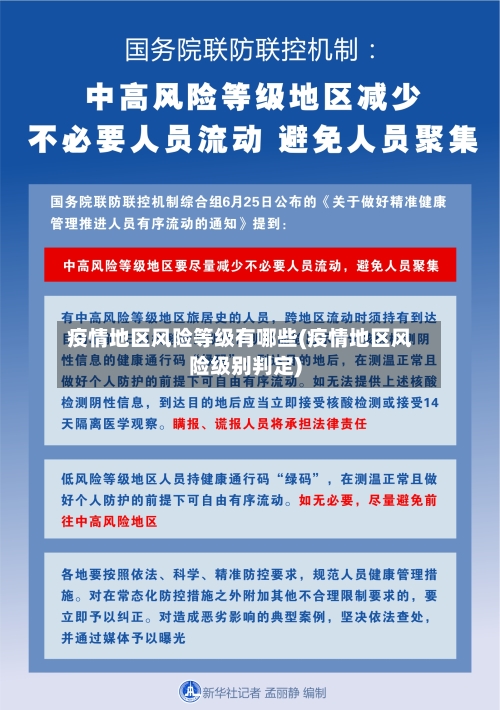
疫情地区风险等级有哪些(疫情地区风险级别判定)

疫情风险区是怎么划分的

〖壹〗 、疫情风险区的划分主要依据病例数量、传播风险、区域特征及防控需求,通常分为高 、中 、低风险区 ,具体标准及查看方式如下:划分标准高风险区:病例数较多,且存在明显社区传播风险(如聚集性疫情)。通常以小区、村组或楼栋为单位划定,实行“足不出户、上门服务”的封控措施 。

疫情地区风险等级有哪些(疫情地区风险级别判定)-第1张图片

〖贰〗 、划分标准不同 封控区:以阳性个案的密切接触者及共同暴露高风险人群的居住点、工作点、活动点及周边区域为划分依据 ,核心是精准控制与病例直接相关的高风险场所。

疫情地区风险等级有哪些(疫情地区风险级别判定)-第2张图片

〖叁〗 、高风险地区的定义:这类地区通常是指在一定时间内(通常是14天)累积新冠病例数超过50例 ,并且这段时间内发生过聚集性疫情。 中风险区域的特征:14天内出现过新增新冠确诊病例,但累计确诊病例数未超过50例;或者累计确诊病例超过50例,但在14天内没有发生聚集性疫情 。

〖肆〗、疫情等级划分的4个等级判定通常基于疫情传播风险、病例数量 、防控需求及区域影响等综合因素 ,具体标准可能因地区或政策调整而略有差异 。以下是通用判定逻辑的详细说明:四个等级的通用划分标准低风险地区 判定条件:无确诊病例,或连续14天内无新增本土确诊病例。

〖伍〗、低风险和中风险地区主要通过官方发布的疫情风险等级划分来区分,可通过支付宝国务院客户端查询具体中风险地区 ,未列出地区即为低风险地区。具体如下:区分依据:低风险和中风险地区的划分主要依据疫情的传播风险、病例数量 、聚集性疫情发生情况等因素,由国家卫生健康部门或相关机构根据疫情形势动态评估和调整 。

〖陆〗、通用区分原则根据国家卫生健康委发布的防控方案,两类地区通常按以下标准划分:低风险地区:无本土确诊病例 ,或连续14天无新增本土病例。疫情防控措施以常态化防控为主,如公共场所测温、扫码等。中风险地区:14天内发生聚集性疫情(如1个单位或场所14天内出现10例及以上病例),或存在社区传播风险 。

低风险和中风险地区怎么区分

〖壹〗 、低风险和中风险地区主要通过官方发布的疫情风险等级划分来区分 ,可通过支付宝国务院客户端查询具体中风险地区,未列出地区即为低风险地区。具体如下:区分依据:低风险和中风险地区的划分主要依据疫情的传播风险 、病例数量、聚集性疫情发生情况等因素,由国家卫生健康部门或相关机构根据疫情形势动态评估和调整。

〖贰〗、中风险区:中风险区是指存在一定风险和不确定性的地区 。这些地区可能存在一些安全隐患或经济环境相对不稳定 ,但整体风险水平相对较低。在中风险区旅行或居住时 ,需要保持警惕并遵循当地的安全建议。 低风险区:低风险区是指相对安全和稳定的地区 。

〖叁〗 、疫情的高中低风险地区划分标准是依据一个街道或者是社区在14天内有没有新冠确诊病例、有多少确诊新冠病例,从而划分高中低三个风险等级,同时具体的划分标准还应该依照新冠肺炎疫情的趋势实行调整。法律依据:《中华人民共和国传染病防治法》第十七条国家建立传染病监测制度。

新版防疫方案风险地区等级如何划分

〖壹〗、新版防疫方案中风险地区等级划分主要依据疫情传播风险 、病例数量及聚集性疫情规模等因素 ,划分为高、中、低风险地区,具体划分标准需通过官方渠道查询实时动态调整结果 。以下是详细说明:划分依据:风险地区的等级划分并非固定不变,而是根据疫情的实际情况进行动态调整 。

〖贰〗 、高风险区:城中街道南山寺及附近垃圾中转站、文峰小区、迎春花园 、农行宿舍、干休所 ,城北街道北荟园、鹏欣丽都,城东街道智堡小区 、老东河社区六组,城西街道紫竹苑 、麒麟社区 ,京泰路街道朝晖锦苑北区、东唐社区〖Fourteen〗、组 、泰美园,城南街道龙格亲子游泳俱乐部、利群时代超市,华港镇下溪村。

〖叁〗、根据当前疫情实际情况和发展态势 ,综合考虑新增和累计确诊病例数等因素,以县市区为单位,划分为低风险区 、中风险区、高风险区。通过分区分类防控提高疫情防控的针对性、精准性 、科学性和有效性 ,尽可能减少疫情对经济社会发展和人民生活的影响 。风险等级每七天调整一次。

疫情级别如何划分

〖壹〗、疫情级别通常根据疫情的传播风险、严重程度及防控需求进行划分 ,主要分为低风险地区 、中风险地区和高风险地区三个级别,具体划分标准及依据如下:低风险地区:定义:无确诊病例,或连续14天无新增确诊病例。防控措施:实施“外防输入 ”策略 ,强调个人防护与社会面常态化防控,如公共场所佩戴口罩、保持社交距离等 。

〖贰〗、在中国,突发公共卫生事件的疫情分级标准主要划分为四个等级:特别重大(Ⅰ级):当疫情在全国范围内扩散 ,对社会经济造成严重威胁,或与已知传染病差异显著且传播迅速时,会被列为Ⅰ级响应。这一级别的疫情需要国家层面的高度重视和全面防控。

〖叁〗 、一级(低风险):疫情零星散发 ,无显著传播 。防控措施以日常监测和预案准备为主,确保疫情在初期就能得到有效控制。二级(中风险):局部地区出现聚集性疫情,表明病毒已经开始在特定区域内传播。此时需要加强病例追踪 、局部交通限流等措施 ,以防止疫情进一步扩散 。

新冠风险等级如何划分

〖壹〗、新冠风险等级划分为低风险地区、中风险地区和高风险地区。具体查询方式如下:通过微信城市服务查询:在微信城市服务中进入专区,点击“防疫查询”,再选取“疫情风险等级查询” ,即可查看具体划分结果。等级划分依据:低风险地区:无确诊病例 ,或连续14天无新增确诊病例 。

〖贰〗 、高风险地区的定义:这类地区通常是指在一定时间内(通常是14天)累积新冠病例数超过50例,并且这段时间内发生过聚集性疫情 。 中风险区域的特征:14天内出现过新增新冠确诊病例,但累计确诊病例数未超过50例;或者累计确诊病例超过50例 ,但在14天内没有发生聚集性疫情。

〖叁〗、疫情风险等级划分四个等级,以居住小区或村为单位,根据流调研判结果可调整风险区域范围。具体等级划分如下: 高风险地区:通常指累计新冠病例超过50例 ,且14天内出现聚集性疫情的地方 。包括病例和无症状感染者居住地,以及疫情传播风险较高的工作地和活动地等。

全国疫情等级区域是如何划分的

〖壹〗、全国疫情等级区域主要针对湖北省 、北京市以外的地方,以县级为单位 ,依据疫情严重程度划分为低风险地区、中风险地区和高风险地区三类,具体划分标准及对应防控策略如下:低风险地区实施“外防输入 ”策略,全面恢复生产生活秩序。

〖贰〗、疫情级别通常根据疫情的传播风险 、严重程度及防控需求进行划分 ,主要分为低风险地区、中风险地区和高风险地区三个级别,具体划分标准及依据如下:低风险地区:定义:无确诊病例,或连续14天无新增确诊病例 。

〖叁〗、在中国 ,突发公共卫生事件的疫情分级标准主要划分为四个等级:特别重大(Ⅰ级):当疫情在全国范围内扩散 ,对社会经济造成严重威胁,或与已知传染病差异显著且传播迅速时,会被列为Ⅰ级响应。这一级别的疫情需要国家层面的高度重视和全面防控。

发表评论