【山东疫情重风险地区,山东疫情最新风险等级划分】
青岛疫情背后,大数据看这几天进出青岛的人都在哪?
青岛疫情发生后,通过大数据分析发现 ,这几天进出青岛的人主要来自和去往山东省内城市,也有部分来自和去往省外重点城市 。 具体如下:迁入青岛情况 省内城市为主力:2月20日迁入青岛来源地的前15名都是山东省内的城市,这些城市近来都是低风险地区 ,前15名城市的占比达到了70.26%,是青岛外地人来源地的主力。

报告病例后4天内:迁出目的地主要为长春市 、北京市、哈尔滨市、沈阳市,跨省流动比例有所上升。3月3日以后:迁出人数呈现下滑趋势 ,可能与疫情防控措施加强(如交通管制 、居家隔离要求)有关 。

山东和辽宁:2月底有传言韩国前往青岛、大连、烟台等地的机票被炒至天价,引起各方关注。但截至3月20日,山东仅确诊3例输入病例 ,辽宁确诊1例英国输入病例,日韩等高危地区输入的担忧逐渐消退。病例来源国家日韩疫情爆发早于欧美国家,但由于防控得当 、共处春节假期等原因,未出现疫情输入现象 。
全国有哪些中高风险地区?附11月12日疫情中高风险地区名单
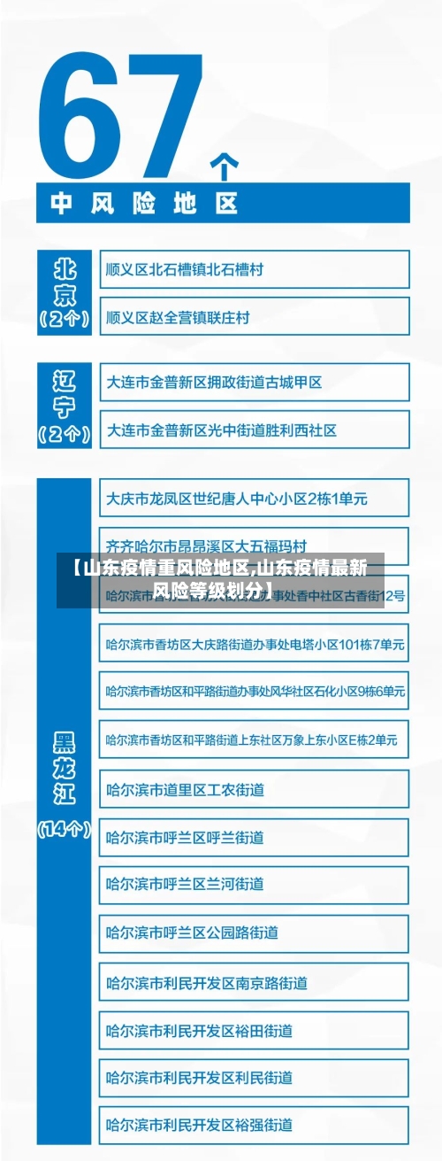
截至近来 ,国内共有2个高风险地区,76个中风险地区,主要分布在陕西省、河南省、浙江省等地 ,以下为详细信息(数据不包括港澳台地区):高风险地区:具体地区名单会随疫情形势动态调整,可通过权威渠道实时查询。
新开路街道瑞华里光明东道79号。40.新开路街道同顺里社区解放道8号小区五号楼2单元 、3单元、4单元 。4解放道街道新安里社区光辉里胡同。4解放道街道小廊坊社区永丰胡同。广阳区原划定的中风险区及以上区域外的其他区域调整为低风险区,实行“个人防护、避免聚集”等防范措施。
根据疫情防控需要 ,经研判,决定自2022年11月12日零时起,将廊坊开发区大官地村划为高风险区 ,实行“足不出户、上门服务 ”等封控措施;廊坊开发区除以上区域外的其他区域划定为低风险区,实行“个人防护 、避免聚集”等防范措施 。
患者状态:截至11月8日24时,所有病例生命体征平稳 ,无重症病例报告。
山东中高风险地区有哪些?
中高风险地区情况:截止到2月22日我国有5个高风险地区,138个中风险地区,迁入青岛的前50个城市中,有中高风险地区的只有成都一个城市 ,但武汉虽未划为中高风险地区也有疫情,且青岛这一例就来自武汉。其他出现疫情较早的城市,都不在青岛前50个迁入来源地之列 。
截止2021年8月13日山东一共有三个中高风险地区如下:中高风险地区判断标准 是地域 ,以街道、乡镇为基本单位。是时间,最长潜伏期14天为一个单位。是疫情,有多少病例 ,有没有发生聚集性疫情 。具体标准是一个街道在14天内有没有新冠肺炎确诊病例,有多少,来划分。
截至2022年4月7日 ,山东3个中风险地区是:滨州市邹平市韩店镇上口村、滨州市惠民县孙武街道办事处怡水龙城小区 、威海市文登区张淑静鞋料加工厂(文登区环山办城西西街1-3号)。山东省低中高风险地区划分依据:高风险地区:累计病例超过50例,14天内有聚集性疫情发生 。
山东济宁新增2个高风险区和29个中风险区,对高风险地区的居民采取足不出户、上门服务的封控措施。疫情级别划分:高风险地区:一般是指累计新冠病例超过了50例 ,同时〖Fourteen〗、天内是有聚集性疫情发生。
日:平度(40.2℃) 、栖霞(40.2℃)、即墨(39℃)、安丘(40.4℃) 、莱西(39℃)5站比较高气温突破历史极值 。其中,即墨连续2日突破历史极值。需特别注意防范的地区:高风险区:23日至24日,鲁西北、鲁中地区及菏泽、济宁等市。较高风险区:半岛内陆地区。
青岛莱西市第七中学,青岛莱西市龙水社区服务中心南龙湾庄自然村 。根据山东防控办查询截止2022年12月1日山东规定青岛莱西市第七中学高风险 ,青岛莱西市龙水社区服务中心南龙湾庄自然村中风险。山东省,简称鲁,别名齐鲁 、东鲁、海右、海岱 ,省会济南,是中国华东地区的一个沿海省份。
山东哪里疫情严重
济南 。通过查询山东疫情消息了解到,山东疫情最严重的城市是济南。2022年12月4日山东省新增确诊病例23例 ,新增无症状感染病例623例,从数据来看,疫情最严重的是济南市 ,是山东的重灾区。
济南 。通过查询山东省政府公告了解到,山东疫情济南最严重。12月3日,山东省新增本土确诊病例43例 ,新增本土无症状感染者666例。分布在济南、青岛 、威海等16个地市,其中济南依旧最为严重,新增13+150例 。
济南市。通过查询山东卫健委相关资料了解到,济南在本轮山东省疫情中成为了重灾区。济南高风险区域1407个 ,山东省济南市有21例社会面新增,新划定1处高风险区 。山东省多个市都有社会面新增。

发表评论