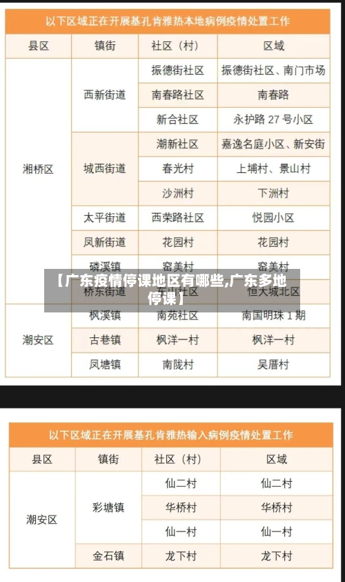
【广东疫情停课地区有哪些,广东多地停课】
突发!广东这两所高校连夜核酸 、封闭管理!花都全区停课!
身处花都的广东高校采取了连夜核酸、封闭管理等措施应对疫情。 具体如下:广州城市理工学院连夜核酸:凌晨两点医护人员到位,不少同学凌晨一点多便在监测点提前开始排队 ,有序地进行全员核酸 。超市物资被抢空:由于突发疫情,学校的超市被同学们一扫而空。图书馆临时闭馆:广州城理图书馆发布通知称,图书馆今日起临时闭馆 ,具体恢复开放时间另行通知。

月19日-21日,电子科技大学沙河校区因一名教师在校外核酸检测呈阳性而实施临时封控,要求校内人员严格遵守防疫管理措施 。 以下是与该事件相关的详细信息:电子科技大学沙河校区临时封控情况封控时间:7月19日-21日。

华南师范大学:身处中高风险地区的师生,应服从属地要求落实封闭封控管理 ,暂缓返粤返校。深圳大学:已离校的学生务必不要提前返校,返校时间和具体安排会根据相关部门应对疫情工作的要求适时调整。广东工业大学:身处中高风险地区师生,落实封闭 ,暂缓返粤返校 。


班主任提醒:停课不停学!这些地方已确定中小学线上上课时间!
〖壹〗、为保障“停课不停学 ”,多地通过在线网络教学 、“空中课堂”等手段开展中小学线上教学,部分已明确线上上课时间的省份及安排如下:延期开学背景与目标教育部为阻断新型冠状病毒肺炎疫情向校园蔓延 ,确保师生生命安全和身体健康,要求2020年春季学期延期开学。
〖贰〗、晚上7点以后:晚上7点以后,孩子上课用的电子设备要关机。建议家长在这个时间段安排特别时光、亲子共读或者家庭会议 ,增进亲子关系,营造温馨的家庭氛围 。严格按照课表时间上课 课程安排:语文、数学 、英语、科学、美术 、音乐等课程都有明确的上课时间。
〖叁〗、“线上教学”有利有弊,近来疫情影响 ,学校为最大限度减小疫情对学生学习的影响,决定实施“线上教学 ”。学校将多渠道,多举措深入线上课堂,检查学生上课的状态和教师的上课情况 ,高质量完成每一节课 。
〖肆〗、停课不停学线上教学的调查报告 篇1 根据教育局要求,按照学校延时开学教学工作方案,坚持教师线上指导与学生居家自主学习相结合 ,天赉小学一年级数学组经过讨论与准备,开展了有序的线上教学工作。 线上教学活动 网络教学第一天,家长反馈直播课堂效果较好 ,同时反映部分学生因网络卡顿影响观看。
〖伍〗 、陈庄镇中心小学三『5』班 姚明涵 我是三年级五班姚明涵的家长,一场突如其来的新冠肺炎疫情,打乱了人们的正常生活和学习节奏 ,我们迎来了一次网课假期 。学校结合各年级实际情况,合理安排各班级居家生活学习作息时间表,实现“停课不停学”。
〖陆〗、停课不停学网课教学教师工作总结2 领航学校全体教师积极响应“停课不听学”的号召 ,集思广益,精心筹备,正式开启全科线上教学,从实践中摸索 ,从实践中完善,教学活动扎实开展,稳步推进 ,卓有成效。芳菲四月,疫情消散,开学之日指日可待 。
惠州市今日中小学停课吗
停课。惠州市位于广东省中南部 ,属于广东省下辖地级市。通过查询疫情防控显示:2022年9月24日因疫情原因,暂时停课,恢复时间根据官方网站为准。惠州市位于中国广东省东南部 ,珠江三角洲东端 。
惠州市已解除“五停”措施。根据惠州市防汛防旱防风指挥部发布的通知,自2025年9月24日18时起,全市分批解除因台风或极端天气实施的“五停 ”(停课、停工 、停产、停运、停业)措施 ,逐步恢复生产生活秩序。
惠州市“五停”措施自2025年9月24日18时起分批解除,具体安排如下:解除时间与范围根据惠州市防汛防旱防风指挥部通知,全市“五停”(停课 、停工、停产、停运、停业)措施按以下时间节点有序恢复:2025年9月24日18时起:生产恢复:各类工业园区 、生产基地、工厂等企业有序恢复生产 。
根据惠州市三防指挥部发布的通知,自2023年9月24日18时起 ,全市“五停 ”(停课、停工 、停产、停运、停业)措施已分批解除,并逐步恢复生产生活秩序。具体安排如下:复课安排:自9月25日起,全市中小学 、幼儿园、托儿所、培训机构等有序恢复线下教学 ,确保师生安全返校。
2022年3月广州疫情停课最新消息
广州市海珠区少年宫停课范围:同福路校区培训班 、小天使交响乐团训练及演出活动 。停课时间:3月11日(周五)至3月13日(周日),共3天。复课时间:3月16日(周三)恢复正常上课,课程按周次顺延。其他分教点:绿翠分教点、新苑分教点、琶执分教点及与学校共建团队正常上课 。
是疫情原因。2022年3月10号 ,全国疫情逐渐变得严重,在情况比较严重的地区,或者人流量比较大的地区 ,都会对学校采取,全面停课停学的政策,也是为了更好更快的控制住疫情。
022年3月9日下午起周村暂停线下教学活动:根据周村区当前疫情防控形势 ,为保障广大师生身体健康,经市区专家组研判,按照省 、市疫情防控领导小组要求,自3月9日下午起 ,全区所有中小学校、幼儿园调整为居家线上教学,各类培训机构暂停线下培训活动,学校操场及公共体育场馆暂停对外开放 ,具体恢复时间另行通知 。
大朗为什么停课
〖壹〗、疫情原因。大朗地区因疫情原因停课,为了有效地进行封控,不让影响扩大 ,也为了彻底排除潜在风险。东莞地区属于高风险地区,经查询,截止2022年11月25日 ,大朗镇隶属于广东省东莞市,位于东莞市中南部。
〖贰〗、广东省东莞市大朗镇2022年3月5日没有疫情莞美学校没有停课 。东莞,又称“莞城” ,隶属于广东省,位于广东省中南部,珠江口东岸,东江下游的珠江三角洲 ,最北与广州市黄埔区和增城区 、惠州市博罗县隔江为邻;最南与深圳市宝安区相连,东莞市下辖4个街道、28个镇、1个高新区。
广州疫情再起,多所百强世界学校陷退费风波,“退学不退费 ”,家长怒了...
广州疫情再起,多所百强世界学校陷退费风波 近日 ,广州疫情再次爆发,新增病例数超过两千,八个区的中小学 、高校等全部宣布停课 ,实行线上教学和封闭管理。此次疫情规模之大,势必导致长时间的封控状态,学校也只能通过网课继续教学 。然而 ,这一举措却引发了多所百强世界学校的退费风波。
现象普遍性:这种为教育外逃的家长不只是深圳家长,上海、北京也有不少学生直接出国。且大量优秀外籍老师因为疫情管控离开中国,深圳一些世界幼儿园因疫情反复面临退费和倒闭的风险 。
未来世界学校的发展趋势尽管当前仍存在一些世界学校“爆雷”的问题 ,但未来世界学校的发展趋势仍然值得期待。这主要得益于以下两方面因素:经济环境稳定向好:随着疫情的过去和经济环境的稳定向好,投资方的资金有了保障。他们更愿意将资金投入到教育领域,支持学校的长期发展 。
耗资20亿!高士德世界学校落地广州南沙!背景不简单!8月4日,广州市教育局公布 ,南沙将新增一所外籍人员子女学校——高士德外籍人员子女学校。该校中标额为20亿元,建筑面积达28万平方米,是一所涵盖幼儿园至高中的一贯制世界学校。
发表评论